如何设计与维护简易代理IP池?
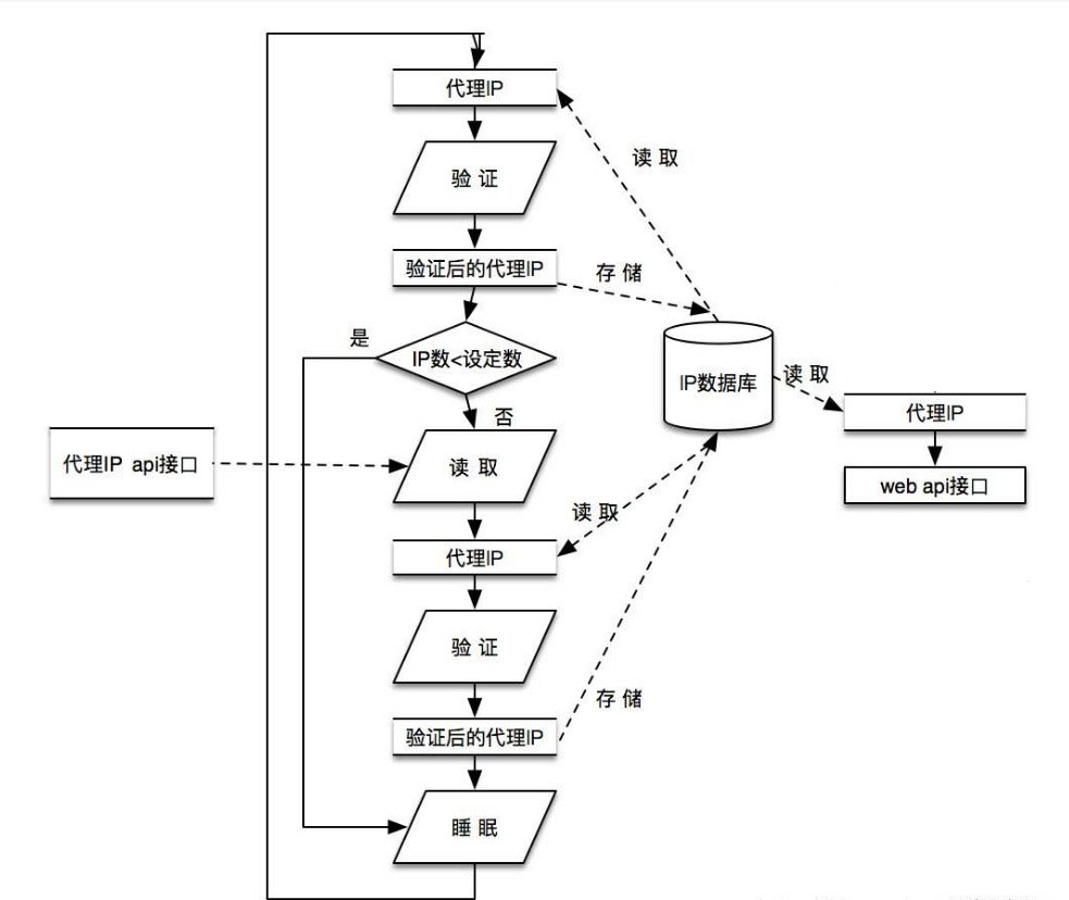
代理IP池的设计与维护可以分为四步走,从代理服务商提供的API接口获取代理IP,对代理IP进行验证,将验证后的代理IP放入IP数据库,建立外部API接口,从IP数据库里提取IP使用,基本流程如下图所示:IP代理 HTTPS代理 动态IP代理 代理服务器 长效代理 长效IP

一、代理IP接口
携趣代理平台上的代理IP套餐,除了线程IP池是动态转发,其他套餐都支持通过API接口获取IP。不同的套餐价格不一样,配置不一样,大家可以根据自己所需进行选择。
IP代理 HTTPS代理 动态IP代理 代理服务器 长效代理 长效IP
二、IP数据库
数据库用于存放代理IP,推荐选择SSDB,SSDB的性能很突出,与Redis基本相当了,Redis是内存型,容量问题是弱项,并且内存成本太高,SSDB针对这个弱点,使用硬盘存储,使用Geegle高性能的存储引擎LevelDB,适合大数据量处理并把性能优化到Redis级别。
三、验证机制
验证机制很重要,贯穿整个过程,从代理服务商API接口获取IP后,需要对代理IP进行验证,然后放入数据库;对已经放入数据库中的代理IP也需要时时验证;当数据库中的代理IP经过验证后,低于某个设定数值后,需要从代理服务商的API接口继续获取IP,继续验证代理放入数据库,如此循环工作。
IP代理 HTTPS代理 动态IP代理 代理服务器 长效代理 长效IP
四、代理P池外部接口
建立代理P池外部接口,从IP数据库里获取IP,通过这个接口调用IP池里的IP给爬虫使用。
以上就是简易代理IP池的设计与维护思路,希望对大家有所帮助,更多资讯,点击携趣www.xiequ.cn或添加客服咨询。

